ICF新旧认证体系的对比


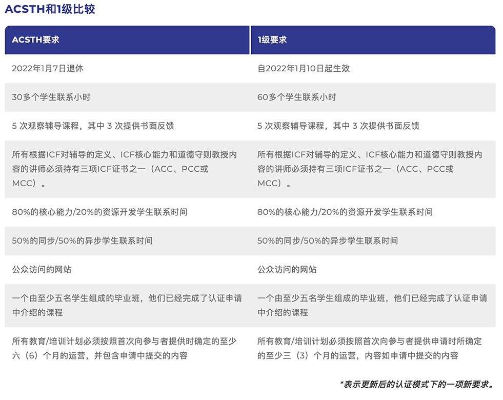
在下面,您将找到一目了然的图表,这些图表将遗留的ACSTH、ACTP和CCE认证与2022年1月10日生效的最新级别1、2和CCE认证进行比较。

请注意,这些图表并不包含该认证的所有要求。要查看1级、2级3级和更新的CCE认证的全面要求,请访问各自的页面。

如果您的组织目前获得ACSTH或ACTP级别的认证,过渡申请现已可用!访问“认证过渡”页面以了解更多详细信息。













阅读 1056