高管教练的投资回报率

高管辅导是培养跨行业个人、团队和组织绩效的行之有效的方法。Metrix Global的一项研究发现,基于生产力提高和员工留用率等因素,高管辅导的投资回报率(ROI)为788%。
通过在工作中提供辅导,您能期待什么样的结果?国际教练联合会(ICF)报告了以下关于高管辅导的好处的统计数据:
探索辅导如何成为组织成功变革和发展的框架。
什么是教练文化?
盖洛普最近进行的研究表明,今天的员工想要一个教练,而不是老板。这意味着通过设定目标,将管理人员从授权的角色过渡到培养富有成效和满意的员工,进行有意义和赋权的对话,从而实现预期目标。辅导文化基于相互尊重和积极的原则。教练的核心是激发变革的行动。
改变是艰难的。无论您是试图发展一项新技能,通过更好的沟通改善工作关系,还是打破阻碍您成功的坏习惯。然而,在某个时候的改变是必要的——这是实现个人潜力和实现目标的关键一步。为此,员工需要一个支持性的框架。这个框架是辅导。
辅导 = 成功的行为改变
高管教练 | 手里漂浮着数字人脑的专业人士
当你设定一个改变自己目标时,比如在工作的最后期限前完成,这需要改变你的行为。这就是你衡量自己在实现目标方面的成功的方式。然而,行为改变是实现这一目标最具挑战性的一步。例如,我知道我想赶上最后期限,但有什么步骤可以让我到达那里?任由自己的设备,您有80%可能会失败。为什么?我们的大脑就是这样构建的。
需要新的高级技能和实施这些技能的高动机的行为改变实际上是最难实现的行为改变(目标和行为变化的神经科学,2018年3月)。
两种策略可以提高行为改变的成功率:
承认并奖励实现目标的小步骤
将目标与一个人的核心价值观和自我意识联系起来
行政教练帮助你做到这一点!教练们开发成功改变行为所需的脚手架。在预定的一对一会议上,教练鼓励自我意识,他们将客户的目标和预期的行为结果分解为小巧的步骤,以便确定战略转变以实现其目标并提供投入。客户战略的转变最终基于他们的核心价值观和自我意识。
因此,仅提供培训的组织生产率提高了22%,但如果与辅导相结合,这一数字将上升到88%(Gerald Olivero、Denise Bane和Richard Kopelman,公共人事管理)。
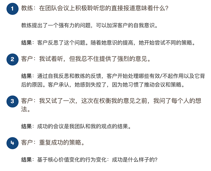
现实生活中的辅导示例
高管辅导 | 两名女性参加辅导课程在下面的实际辅导示例中,看看成功的行为改变是什么样子的。
情景:客户在团队会议期间难以营造包容和注重结果的环境。

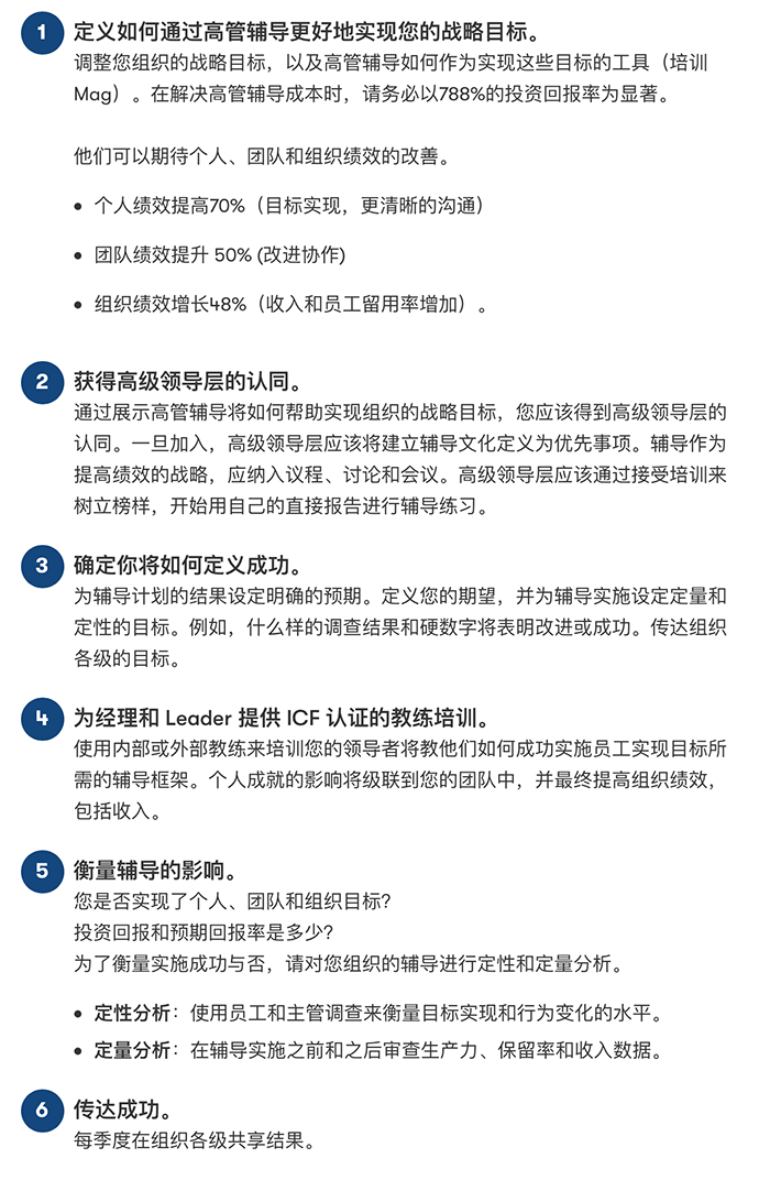
建立辅导文化的步骤
