计划管理——将项目构建为程序的一部分

假设您想采用新技术并用它来改变组织的工作方式。为此,您需要实施许多不同的项目,重点放在组织的不同领域。但是,项目之间存在相互依赖关系,需要共享一些关键资源。
此外,您的组织需要在单个总预算内管理每个项目的成本。与其单独运行每个项目,不如在单个程序中管理这些项目可能更有意义。但是,您应该使用哪种类型的程序结构?您需要在计划级别而不是项目级别管理哪些活动?
在本文中,我们将探讨项目管理。我们将了解程序实际上是什么,并回顾不同类型的程序结构。
程序的定义
一个计划通常由许多项目组成,这些项目有助于实现相同的战略目标,并且具有相同的业务发起人。一些组织也将大型和复杂的项目称为程序。
在程序中管理项目的主要好处是:
• 你有一个单一的交付结构,一个单一的高级发起人负责实现目标。
• 更容易管理相互依赖、利益冲突和项目之间的资源竞争请求。管理者、发起人和指导小组可以做出符合项目整体利益的决定。
• 管理人员可以指定项目集级别的资源代表所有项目开展工作,以提高有效性和效率。例如,您可以设立一个部门来为计划中涉及的所有项目提供 IT 支持。
如果您在项目集内运行项目,则必须决定项目集经理的角色和职责、此人需要的支持(通常称为项目集管理办公室或项目集办公室)以及资源需要的方式在程序和项目之间分配。
对于如何组织这个没有单一的解决方案,因为它取决于组织和计划的目标。但是,我们将查看一个典型的程序管理结构,您可以将其用作评估程序所需内容的起点。然后,我们将通过两个例子来说明这种结构在实践中是如何工作的。
典型的项目管理结构
下面的图 1 显示了一个典型的程序管理结构。

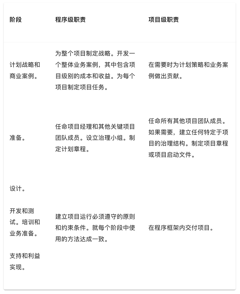
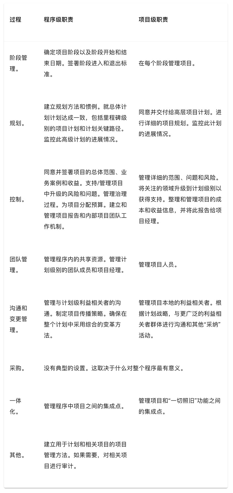
下面的两个表显示了项目集管理的阶段和过程,以及项目集和项目团队在此结构中可能具有的角色和职责,具体取决于您决定如何组织事物。
表 1 – 阶段


程序结构示例
上面的程序结构是一个有用的起点,但它并不适合所有程序。这些示例显示了您可以如何修改此结构以满足您自己的需要。
示例 1:“精简”程序结构
在这个例子中,发起人已经形成了几个项目来实现一个关键的战略目标。项目之间只有很少的相互依赖关系,但这些相互依赖关系很关键。他们都必须将变革交付给组织的相同部分。因此,建立程序的主要好处是提高这些相互依赖性的可见性,并以综合方式管理变更。
项目结构由项目发起人、项目经理和支持人员组成。项目经理对整个项目负责,重点是领导和推动整体变革战略。然后项目团队进行详细的沟通和变更工作。还有一名专门的支持人员负责整理报告、监控成本和收益、创建通信和演示文稿、安排项目会议以及为项目指导小组会议做准备。
这是一个“瘦”程序结构的例子,其中程序经理的主要作用是提供领导和指导。
笔记:
项目经理将始终受益于项目管理技能。但是在示例 1 中的“瘦”程序结构中,最重要的技能通常是:
• 管理与主要利益相关者的关系。
• 从整体上控制程序,而不是管理细节。
• 提供领导和方向。
因此,您不必总是成为经验丰富的项目经理才能成为有效的项目经理。
示例 2:“厚”程序结构
在此示例中,一家公司正在不同地理区域的多个业务部门推出新系统。他们创建了一个涉及初始系统设计和构建以及试点实施的推出计划。
项目经理是“亲力亲为”的,直接管理初始设计、构建和实施。他或她管理每个实施通用的核心组件的交付。他需要了解推出的详细信息、项目面临的问题、正在采取哪些措施来管理影响关键路径的问题,以及员工如何采用新系统。
项目办公室提供典型项目结构中包含的支持。此外,项目办公室提供资源、经验和建议,使每组实施者不必自己学习所有内容。
项目办公室还包括额外的战略和控制角色。这些角色确保公司中的每个人都能正确实施和采用原始设计。
这是一个“厚”程序结构的例子,程序经理在其中拥有重要的控制权和支持。
决定项目结构的四个步骤
按照这些简单的步骤来帮助您确定哪种结构最适合您的程序:
1、确定应将哪些项目整合到计划中。
2、确定您必须在项目集级别控制的内容,以确保您实现项目集和项目目标。
3、确定您需要管理的项目交叉链接,以便交付稳健。
4、进一步的项目管理技巧
不要简单地设置具有“标准”程序角色的程序——考虑哪些角色适合您的特定情况。这将帮助您避免计划和项目办公室之间的混淆和重复工作。通过采用这一点,您将避免由不必要的角色产生的不必要的成本。
如果您将一项活动分配给计划办公室以提高效率,请确保该活动服务于项目和计划的需要。否则,该活动可能会在项目中重复,您将无法达到预期的效率。
在设计确保采用更改所需的角色时,请考虑利益相关者的观点。然后确定谁应该做什么。当利益相关者不得不在项目中与太多不同的人打交道时,他们可能会变得超负荷和困惑。
关键点
我们的“典型”程序结构为您提供了一个有用的起点来确定您的程序结构,但它并没有提供完整的答案。您可以以此为基础构建您的结构,或使用我们的“薄”或“厚”结构示例的变体。
当您开发建议的结构时,请从多个角度对其进行审查。确保它适用于所有相关人员——项目团队成员、项目经理、项目经理、项目发起人、治理小组和利益相关者。