流程图——确定并传达您的最佳流程
您是否经常考虑简化组织中的流程但不确定从哪里开始?或者,当向您详细描述过程时,您可能很难理解它。
在这些情况下,流程图是一个有用的工具,因为它们使流程一目了然。仅使用几个词和一些简单的符号,它们就清楚地显示了每个阶段发生的事情以及这如何影响其他决策和行动。
什么是流程图?
流程图是易于理解的图表,显示过程的步骤如何组合在一起。美国工程师 Frank Gilbreth 被广泛认为是第一个记录工艺流程的人,他于 1921 年向美国机械工程师协会介绍了“流程图”的概念。
流程图往往由四个主要符号组成,并与显示流动方向的箭头相连:
1. 拉长的圆圈,表示过程的开始或结束。
2. 矩形,表示指令或动作。
3. 菱形,突出显示您必须做出决定的地方。
4. 平行四边形,表示输入和输出。这可以包括材料、服务或人员。
提示:
您可以在流程图中使用许多其他符号,但请记住,这些图表用于交流。如果您使用只有少数人理解的符号,您可能无法传达您的信息。所以,一定要保持简单!
何时使用流程图
各种组织都使用流程图来:
• 定义一个过程。
• 标准化一个过程。
• 沟通一个过程。
• 识别过程中的瓶颈或浪费。
• 解决一个问题。
• 改进一个过程。
例如,软件开发人员可以使用它们来计算流程的自动化部分和手动部分如何结合起来。没有经验的团队成员可能会遵循流程图来帮助他们以正确的顺序完成活动。制造商可以通过应用提出问题和决策点的质量控制流程图来确保其遵守其价值观。人力资源部门可能会将流程图与组织结构图结合起来,以显示就问题应与谁联系以及何时联系。
为什么要使用流程图?
该工具的简单性使得沟通和记录过程变得快速和清晰,因此该过程将更有可能被正确和一致地理解和应用。它还可以帮助您估计流程的时间尺度,因为您能够更好地衡量每个任务所需的时间。而且您更有可能确定您应该让谁参与以及在什么阶段参与,例如高级管理层或合规机构。
但您也可以从创建流程图本身的过程中获益,因为您可以逐步构建它。您将能够专注于每个单独阶段的细节,而不会被其余的过程所淹没,然后再次“缩小”以查看更广阔的画面。
提示:
如果您的流程或项目涉及多个人或团队,您可能会发现使用泳道图比使用流程图更有用——这有助于您显示人员和团队之间的流程。
如何创建流程图
请遵循以下四个步骤:
第 1 步:确定任务
首先按时间顺序列出流程中的所有任务。提出诸如“此过程中接下来会发生什么?”之类的问题。或者,“你需要在下一步之前做出决定吗?” 或者,“在你继续下一个任务之前需要什么批准?”
设身处地为使用该过程的人着想,这可能是第一次。与直接参与该流程的团队成员交谈,了解他们对可以改进的地方的意见。更好的是,采取亲身实践的方法,亲自完成整个过程,并考虑每个阶段的实用性。如果您的流程图侧重于客户服务,请使用客户体验映射,以便您可以更好地了解流程。
第 2 步:组织和记录任务
接下来,通过绘制细长的圆形并将其标记为“开始”来开始您的流程图。
然后,完成你的整个过程,并按照它们发生的顺序展示行动和决定。用箭头链接它们以说明过程的流程。
在您需要做出决定的地方,从决策菱形画出指向每个可能解决方案的箭头,然后在每个箭头上标明所做的决定。请记住使用标有“完成”的细长圆圈来显示流程的结束。
第 3 步:仔细检查流程
当你完成你的流程图时,回到开始并尝试它以确保你没有遗漏任何东西。完成每一步,问问自己是否正确地描述了行动的顺序和所涉及的决定。在某些阶段是否需要做出更多决定?
然后向其他人展示您的流程图,尤其是那些直接处理流程的人。请他们测试它是否有效,并告诉您是否有任何问题或遗漏。
第 4 步:挑战流程图
最后,您可能希望改进过程而不是仅仅记录它。因此,请查看您描述的任何步骤是否不必要或过于复杂。识别任何主要瓶颈,并处理它们以提高性能。
是否有任何遗漏的步骤,无论多小或看似微不足道,您都应该添加?您是否已将任务和决策分配给合适的人或在最合适的地方将其自动化?进行任何更改,然后再次挑战图表。
提示:
在挑战流程图时,您可能也在挑战团队成员久经考验的工作方式。因此,花点时间为您的想法赢得支持,不要指望一夜之间改变人们的习惯。
您可能会发现SIPOC 图会为您提供以可控且有效的方式引入变更所需的详细信息。
流程图软件
您可能会从手工绘制流程图开始,但使用图表应用程序保存、修改和共享您的图表通常更方便。
这些应用程序从简单的免费应用程序(例如draw.io、creately和Pencil Project)到更复杂的付费应用程序(例如gliffy™、Lucidchart、SmartDraw™和Visio®)。
提示:
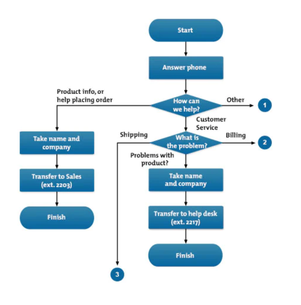
流程图会很快变得又长又复杂,以至于您无法在一张纸上表示它们。从一个页面移动到另一个页面时,您可以在此处使用“连接器”(显示为带编号的圆圈)链接流程。用户可以按照匹配的数字来跟踪流程的流程。
例子
下图显示了示例公司的接待员如何将来电转接到正确部门的流程图的一部分:
关键点
流程图是绘制流程的简单图表,以便您可以轻松地将其传达给其他人。您还可以使用它们来定义和分析流程,构建它的分步图,然后对其进行标准化或改进。
要绘制流程图,请确定您在流程中所做的任务和决策,并按顺序写下来。
然后,使用适当的符号以流程图格式安排这些步骤。
最后,检查并挑战您的流程图,以确保它准确地代表了流程,并显示了完成工作的最有效方法。