CPCT301 职业教练专业课程
ICF是目前世界上唯一一家可以颁发全球承认的教练资质的机构。ICF全称International Coach Federation(国际教练联合会)成立于1995年,是一个致力于推广教练的全球性组织,该组织设定的标准较高,可颁发专业认证,并建立了认证教练的国际网络。
在全球100多个国家,国际教练联合会有超过5万名专业的个人教练和企业教练会员。目前全球ICF认证教练超过四万多人,ICF已经成为教练行业的窗口。在中国大陆地区拥有ACC(副教练级)认证教练的数量是527人,获得PCC(专业级)认证的教练是877人,MCC(大师级)的认证教练33人(数据截止到2023年11月)。
国际教练联合会的迅速发展显示出世界范围内对ICF认证教练的认可。选择ICF认证教练不必再担心教练的资质问题。而这一认证也可以直接提升您的职业竞争力,提供您以自信地姿态服务企业和个人。获取PCC认证我们推荐系统化的学习方案——Level2(原ACTP)学习体系。
ICF授权培训机构分为Level1和Level2两种资格。
Level1可以看成是一种组合式的培训方案,
Level2可以看成是一种系统化的教育学习体系。
如果把学习教练比喻成上大学,
Level1是选修课,Level2是必修课。
Level2是PCC认证的直通车课程,
学习Level2课程后可以直接申请 PCC认证,
也可以先申请ACC认证,达到PCC要求后申请PCC认证,
而这过程中无须再接受课程培训。
Coach8是一家以互联网教育为载体,
注重教练成长及能力培训的教练培育成长社区。
自从2014年成立至今,
已经培养了超过5000名教练。
Coach8已经拥有了ICF(国际教练联盟)
所认可的Level1、Level2和Level3课程的培训资格,
同时Coach8也有针对认证教练进行
再教育的CCE课程的授课资格。
这就意味着,在Coach8毕业后可以申请
获得ICF认可的ACC、PCC、MCC的认证证书。

Coach8的创始人们从建立机构之初,
就确立了“跨领域、跨流派、生活化”的理念,
Coach8认为“教练”是一种文化,
应该根植于生活和工作的各种场景,
教练(Coaching)的方式是人类智慧的结晶,
不同流派对于教练的深刻理解
组成了教练世界的魅力。
Coach8的老师来自于全世界各地
北京、上海、深圳、广州、昆明、
台北、新加坡、荷兰、美国、澳大利亚等地,
不同的地域与文化,
可以将全世界不同风格的教练带到课堂上,
让课堂变得更加丰富多彩。
《CPCT301职业教练》专业认证项目,
是Coach8为了那些想成为职业教练的人员设计的
一门可以直接通往PCC级别认证教练的课程。
CPCT301的全称是
Coach8 Professional Coach Training program 301
此课程可以通过线上和线下学习来完成。
线上课程包含三大模块,即:
A.理论体系模块 B.导师指导模块 C.同伴教练成长模块。
其中 A.理论体系模块又被切分成基础课、进修课和工作坊
而Coach8独有的导师指导模块(MC)支持学员不断精进,
课程结束后要参加统一的Supervising Coach(口试),
毕业后可获得ICF认可的Level2的 135小时学时。
可用此学时到ICF官网申请PCC认证证书。

Coach8是ICF全级别教练认证的教练学院
培养具有国际标准的职业的教练,
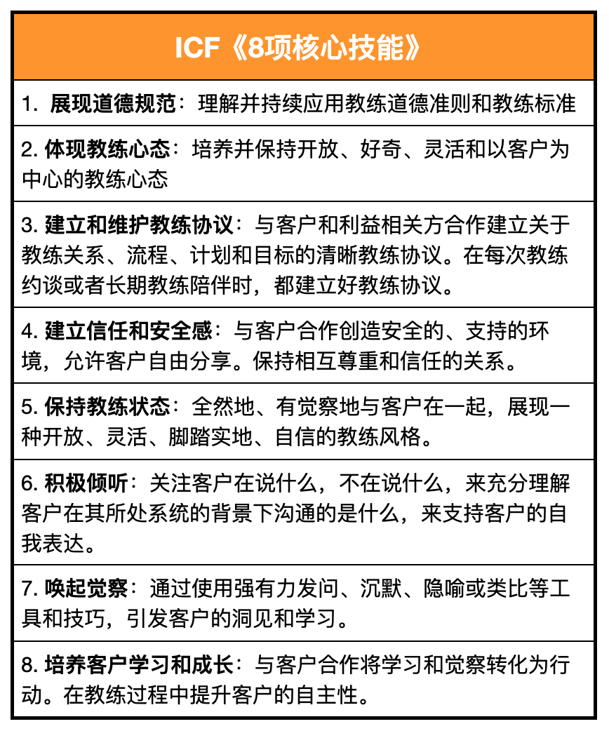
遵循ICF(国际教练联盟)的8项核心技能,
重点专项训练学员的教练能力。
在135小时(实际课程远远超过500小时)
的专项训练中,
让参加学习的同学可以达到职业教练的要求。
Coach8的课程设计是根据《8项核心技能》为基准,同时结合Coach8所设计的五大能力训练方向,设计出的一套综合训练专业教练的课程。Coach8的课程主要包括五大模块:第一模块主要是基础课程,第二模块是教练能力的提升,第三模块是ACC级别的工作坊(全面解析教练的过程),第四模块是精雕细刻PCC级别教练的能力,第五模块是PCC级别工作坊(通过长时间训练提升教练的教练状态和教练能力)。以下为:ICF《8项核心技能》、Coach8设计的五大能力,和相应的课程设计所对应的ICF核心能力及Coach8要求的五大能力表。
录播课+直播课+观察下的教练 = 135小时
另有大量的Mentor Coach辅导时间
在线录播课程学习基础理论知识,
在线直播课程进入专项
学习、讨论、练习和导师辅导。
定期参加Coach8组织的工作坊。
课程使用【空中吧】在线学习系统
及在线学习直播的软件,
全程用中文授课。
课程可以申请免费复训
(线下课复训收取场地、工本费)。
Coach8考虑到学员学习的深入性
和教练本身需要很多的外延知识的考量,
特别的开放了众多工作坊的课程。
即一个老师以系列课程的形式给学员授课。
Coach8的工作坊精彩纷呈,
让学习的学员都可以掌握
最新最流行的教练手法!
以下是部分工作坊的课程
《发展教练线上工作坊》(个人、企业)

《教练型父母工作坊》(个人)
《跨越之旅线下工作坊》(企业、个人)
《改变之旅线下工作坊》(个人、企业)
《意识教练》(企业)
《教练式销售线上工作坊》(企业、个人)
《来练线上工作坊》(Level2)(金牌课)
《教练遇上戏剧线下工作坊》(Level2)(金牌课)
《NLP与教练线上线下工作坊》 (Level2)
《教练与心理游戏初阶工作坊》(Level2)
课程结束后,
您可申请
世界公认的ICF(国际教练联盟)
颁发的PCC教练认证证书。
把教练概念、模型和技术训练成您的“教练能力”
了解如何使用强大的提问技术,
加深你客观的倾听能力,
找到并掌控更深的教练状态,
见证你对你客户的影响,
同时也见证你自己的改变!
加入Coach.top平台成为收费教练,
让自己的人生变得更有意义!
【部分上课的视频集】
Coach8从建立的初始就是
以在线教育为教学的媒介,
我们的学员遍布中国的各个省市县城,
也有来自澳洲、美洲、欧洲、亚洲
的中国以外地区的学员加入我们,
这奠定了Coach8国际化的初始。
同时我们的师资也不仅仅是中国老师,
还有新加坡、美国和欧洲的教师。
Coach8上课的模式采用的是
国际领先的教育理念—— 翻转课堂
传统的教育对于“教”和“学”
都有极大的限制,在互联网时代,
知识的获取不再是难题,
所以重点在于如何将众多知识
融入到学习者的内部,
使它成为真正可以使用的知识。
翻转课堂打破了以往教学的经验,
它强调的是“集体智慧”的“共建”,
让更多的知识通过课前学习知识点,
直播课讨论碰撞出不同的火花
而大大加强了学习的参与度和实践性。
Coach8有强而有力的社群实践的平台,
我们透过模拟的练习以及真实客户的加入,
让学习者在Coach8长期不间断共同地学习,
这种实践在教练行业实属罕见,
我们更好地利用了网络和线下
相结合的模式让教学生动有趣、真实落地。
这种模式在Coach8践行教学的3年里,
获得了很大的进步和阶段性的成果。

Ben-南宁-世界500强-创新业务部总经理
你问我教练是什么?我想不同阶段回答是不一样的。从一开始学习教练的时候,我觉得它是一门技术;而现在的我,觉得它更像是自我修行的艺术。它帮助我在职业发展的瓶颈期,实现了从100人团队管理的吃力到300人的管理的自如,实现了组织的越迁移。CPTC301国际认证教练课程给我带来的蜕变,它仅仅是认知层面的,更是肌肉惯性的改变。经常说知易行难,当我真正做到了知性合一的时候,也拿到了PCC认证,喜极而泣!
Jessica-上海-外企银行-VP
我对国外热门的教练式领导力一直很感兴趣,经过一年多的学习,对我最大的收获是在人性的理解与掌握,当懂得用欣赏的眼光来看自己与他人时,身旁的人会感受到,当伙伴因此发挥出更大的潜能时,这种喜悦会有极强的感染力,也会带动起整体工作的氛围。我最喜欢教练的地方是它对于”人“这门学问涉及的广度,像是积极心理学、哲学、TA、NLP等,它开启我在工作之余对于人生的更好奇的探索。Coach8的自由学风很适合在外企工作多年的我,弹性的学习时间与人性化的氛围也吸引到了一群质感好且乐于交流的同学,也让我感受到上网课原来这么有趣。这是我近年来最物超所值的一个选择。
小蓉-加拿大-科技公司-HR
结识教练,源于自己的需求,作为新手妈妈角色的转换,曾经一度让我不知所措。通过自己的体验,感恩教练在我成长路上的陪伴,于是动了学习的念头,先助己再助人。误打误撞通过搜索引擎找到Coach8,喜欢1)不强行让你买课,先上几百块的入门,让你接触一下平台运作,是否喜欢,再自行决定;2)所有课程无限制免费反复上反复听;3)实践为主的MC,1:1导师指导;4)热心的课程助教支持;5)各具特色的老师;6)一群人行走的力量,结伴成长......通过Coach8学习教练,是我过去两年做棒的决定之一。即便现在毕业了,拿到了ICF证书,我还是很喜欢持续在平台精进。感恩。
墨墨-上海-互联网上市公司-用户研究与质量监控负责人
如果有人问我,从小到大在我所有学过的课程里面,推荐的课程是什么,我会毫不犹豫的推荐教练;如果推荐哪里学教练,我会推荐Coach8。从无知到知道,再到醒觉,再到蜕变,教练改变了我的人生,让我对自我越来越了解,从不明不白,到了了分明;从改变自己,再到影响他人,支持他人。这一路走来,真的很庆幸自己学习了教练。Coach8完整的课程体系,带给我的,不仅仅是学习教练的技巧,还有让我唤醒对于生命的觉醒和热爱。喜欢听薛老师的课程,喜欢听督导老师每一场的教练技能辅导,这些对于忙于工作、挤出时间来学的我,不是负担,是享受。每次听课或被辅导都加深了对于自己、对于生命的认知。现在通过Coach8拿到ICF的认知,拿到证书,开始了我的教练旅程。在这个旅程中,我与我的客户同步成长,教练是一个自利利他的职业,且是一个可以用生命去影响他人的职业。我很幸运我通过教练得到升华,我也很荣幸用我的教练技能支持和影响了我的客户,让他们拥有不一样的人生。愿你我跟Coach8的老师们一样,做一名幸福的传播者。

1、想成为职业教练的教练爱好者
2、Coach8《教练入门、初级班》课程毕业生
3、企业管理者或HR、培训师等
4、希望改变个人现状达到个人成长者
从新加坡到美国,从北京到昆明
Coach8大家庭遍布中国乃至更远!
2014年至今,Coach8一直关注教练Coach领域,我们汇聚了国内外的教练专家,为客户和学员带来优质的服务。迄今为止,拥有4名MCC(大师级教练)讲师、多名PCC(专业级教练)讲师。这些老师有的具有多年的教学经验,有的一直在商界活跃,有的一直是企业高管,有的是亲子专家,有的是灵性导师...我们注重教师的多样性和跨领域性,这样可以帮助我们更好的服务不同需求的客户或者学员。
1、学习期间需要有安静的学习环境
2、直播课提前下载瞩目软件
3、所有学员学习需要使用【空中吧】学习平台,
并且在平台打卡登记,请参看平台须知
复制微信号:tiezhu06
或长按下图识别二维码
备注 “PCC教练” 加好友咨询