如何申请ICF认证教练(ACC/PCC/ MCC/ACTC)?官方申请路径和要求全解析!

如果你正踏上或渴望踏上专业教练的旅程,那么“ICF认证”一定是你绕不开的关键词。
作为全球教练行业的“黄金标准”,国际教练联合会(International Coaching Federation, ICF)的认证不仅是专业能力的象征,更是赢得客户信任、开启职业生涯的关键钥匙。
然而,面对ACC、PCC、MCC、ACTC这些令人眼花缭乱的缩写,许多新人会感到困惑:
-
它们分别代表什么?
-
我应该从哪里开始?
-
从一个级别到下一个级别需要经历什么?
别担心,这篇文章将为你彻底厘清ICF的认证脉络,为你绘制一幅从入门到精通的清晰成长地图。
第一部分:理解ICF认证的三大核心支柱
在深入了解每个认证级别之前,我们必须先明白ICF认证申请的三大核心要素。无论你申请哪个级别,都离不开这三根支柱:
1、教练专项培训 (Coach-Specific Training)
你必须完成ICF认可的教练培训课程。选择一个权威、专业的培训机构至关重要。
2、教练实践时数 (Coaching Experience Hours)
你需要积累一定数量的教练服务小时数,其中大部分必须是付费的。这是证明你将理论付诸实践的硬性指标。
3、导师教练辅导 (Mentor Coaching)
你需要接受一位更资深的认证教练(通常是PCC或MCC)的10小时辅导,以打磨你的教练核心能力。
除此之外,通过ICF的教练知识评估(现称为ICF Credentialing Exam)和提交教练表现评估(Performance Evaluation,即提交教练对话录音及文稿)也是必不可少的环节。

第二部分:核心认证阶梯
ACC → PCC → MCC 的攀登之旅
ICF的核心认证是一个三级金字塔结构,代表了教练专业能力的三个不同阶段。
1、ACC (Associate Certified Coach) - 认证助理教练:专业之路的起点
定位:这是ICF认证的入门级别,证明你已经掌握了基础的教练知识和技能,能够展开专业的教练对话。
适合人群:刚完成基础教练培训的新手教练、希望将教练技能融入现有工作(如管理者、HR)的专业人士。
>>> ACC认证要求与路径
培训:完成至少 60小时 的教练专项培训。
实践:积累至少 100小时 的教练实践时数(其中至少75小时为付费,客户数至少8位)。
导师辅导:完成10小时的导师教练辅导。
评估:通过ICF认证考试,并提交一份教练录音进行表现评估。

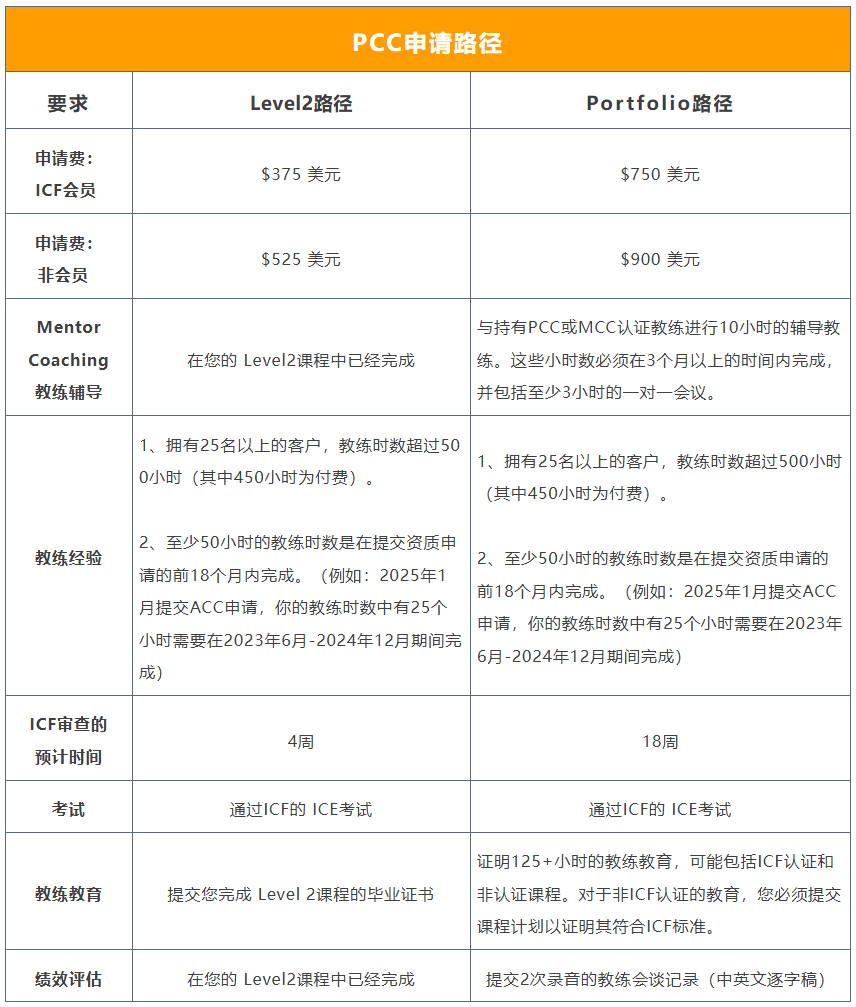
2、PCC (Professional Certified Coach) - 认证专业教练:行业的中坚力量
定位:这是专业教练的标志,证明你具备了深厚的教练功底和丰富的实践经验,是一位成熟、可靠的职业教练。PCC是大多数全职教练的核心目标。
适合人群:已经积累了相当多实践经验的ACC教练、希望在教练领域建立个人品牌的资深教练。
>>> PCC认证要求与路径
培训:完成至少 125小时 的教练专项培训。
实践:积累至少 500小时 的教练实践时数(其中至少450小时为付费,客户数至少25位)。
导师辅导:完成10小时的导师教练辅导。
评估:通过ICF认证考试,并提交两份教练录音进行表现评估。
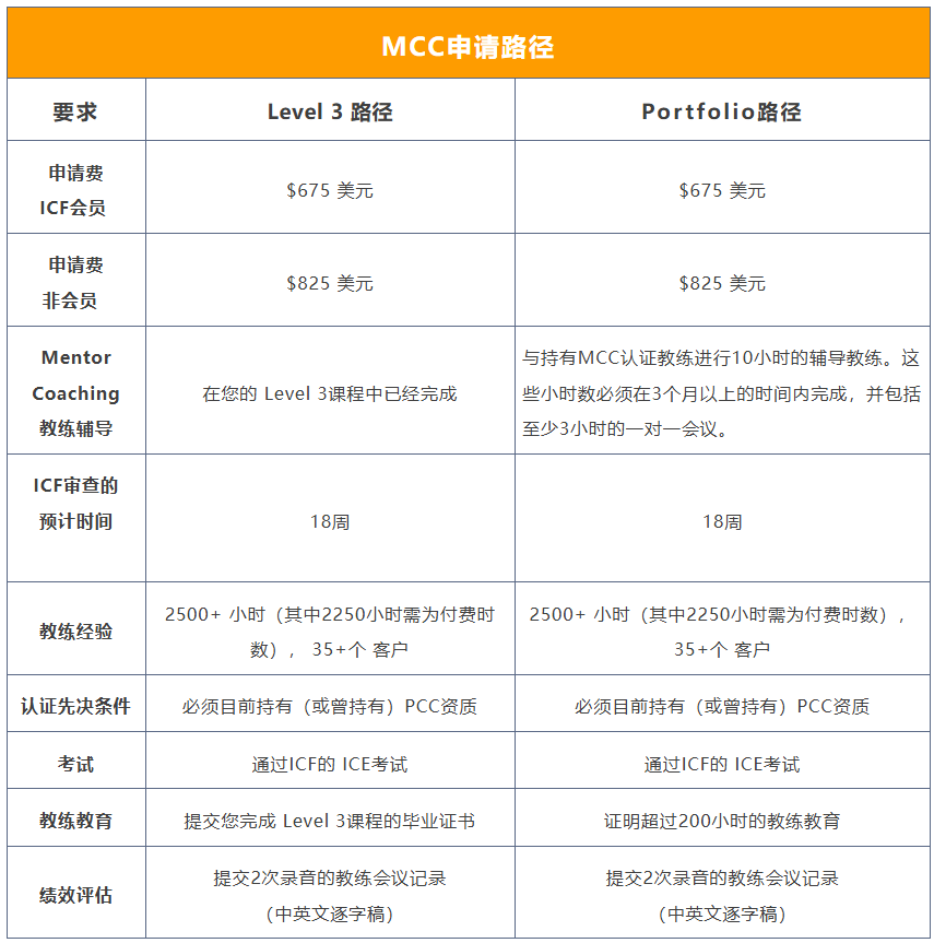
3、MCC (Master Certified Coach) - 认证大师级教练:行业的巅峰
定位:这是ICF认证的最高荣誉,代表着教练技艺的化境。MCC教练不仅技艺精湛,更对教练行业有着深刻的理解和卓越的贡献。全球仅有少数顶尖教练能获此殊荣。
适合人群:极富经验的PCC教练、教练培训师、导师教练以及行业思想领袖。
>>> MCC认证要求与路径
培训:完成至少 200小时 的教练专项培训。
实践:积累至少 2,500小时 的教练实践时数(其中至少2,250小时为付费,客户数至少35位)。
导师辅导:完成10小时的导师教练辅导(必须由一位MCC导师完成)。
评估:提交两份教练录音及文稿进行表现评估。
前提:申请人必须已持有PCC证书。

第三部分:专项认证
ACTC 团队教练的专业勋章
与ACC/PCC/MCC的等级阶梯不同,ACTC(Advanced Certification in Team Coaching)是一个横向的、专项的能力认证。它不是MCC之后的下一个级别,而是为那些在“团队教练”领域深耕的专业人士设立的。
定位:证明持证者具备了在复杂团队环境中开展高效教练的专业能力。
适合人群:经常为企业内部团队、项目团队或管理层提供教练服务的资深教练。
>>> ACTC认证要求
-
申请条件:申请人必须首先是持有有效的ICF证书(ACC、PCC或MCC)。
-
专项培训:完成至少60小时 的团队教练专项培训。
-
专项实践:在过去5年内,完成至少5次团队教练任务。
-
表现评估:提交一份团队教练的录音及文稿进行评估。
第四部分:如何规划你的ICF认证之路?
1、明确你的起点和终点
新手入门:你的目标是ACC。
职业发展:如果你立志成为全职教练,PCC应该是你的中期目标。
追求卓越:MCC是你的星辰大海。
专攻团队:在获得PCC后,ACTC将是你证明专业性的有力武器。
2、选择合适的培训项目
选择一个好的培训机构,是开启教练之路最关键的一步。它不仅决定了你学习内容的质量,更影响着你未来整个教练生态圈的构建。
作为ICF认证的全资质教育机构,Coach8提供了从入门到大师级的完整认证路径,让学员无需更换平台,即可实现职业生涯的全周期成长:
-
Level 1:针对教练入门和申请 ACC 认证的课程。
-
Level 2:针对进阶和申请 PCC 认证的课程。
-
Level 3:针对迈向行业巅峰、申请 MCC 大师级认证的课程。
-
CCE:提供丰富的继续教育学分课程,满足教练证书更新和持续学习的需求。
这一完整的体系,让每位学员都能根据自己的发展阶段,选择最适合的学习路径,实现无缝衔接的能力提升。
Coach8打破了传统教学模式,采用“翻转课堂”的教学法。学员在课前学习核心知识点,而在宝贵的直播课时间里,则专注于讨论、碰撞和“共建”,在“集体智慧”的激荡中产生火花,极大地加强了学习的参与度和实践性。
更重要的是,Coach8强调“从学习到实践”的无缝对接。学员从入学初期就可以通过其教练家(Coach.top)平台模拟真实项目,去实践付费教练,而非停留在理论学习和同伴练习。
这种“边学边练边赚钱”的模式,让教练技能的掌握变得更加扎实和高效。
教练的成长离不开高强度的练习和专业的反馈。
Coach8为此创立了独特的强社群、强练习机制。庞大的学员社群让彼此间的学习和练习变得异常便捷。
同时,平台每月安排上百小时的Mentor Coach(导师教练)辅导时数,所有学员均可申请练习。
导师会根据Coach8制定的统一标准为学员打分,表现符合“A”级标准的学员即可晋级。
这种“有进阶要求的练习”模式,让学员在学习、练习和被督导的过程中,能清晰地看到自己的进步,明确自己的前进方向。
Coach8的宗旨是“让教练更有效”。它秉承“网络学习”、“社群学习”、“平台化”的创新模式,以亲民的价格提供专业的教练服务,致力于帮助企业推行教练式管理,并坚信“人人都可以成为自己生活的大师”。
其品牌Logo源自象征无限可能的莫比斯环(∞),这也正是Coach8对每一位学员的承诺:
在教练的道路上,永远充满无限可能!

ICF的认证路径,本质上是一条专业修炼之路。它不仅仅是为了获得一纸证书,更是通过系统性的学习、大量的实践和持续的反思,让你从一个“知道”教练是什么的人,成长为一个“做到”并最终“成为”教练的专业人士。
无论你现在身处哪个阶段,请记住,每一步坚实的脚印,都在为你未来的职业高度奠定基础。
祝你在教练之路上行稳致远!