Toggle navigation
网站首页
关于我们
课程设置
教练学院
ICF教练认证中心
企业教练中心
教练与测评中心
教练学习分享
教练学习播客
教练全球资讯
教练社群
社群与博客
教练世界
教练播客
教练视频
教练期刊
讲座&活动
创始人专栏
教练知识库
教练图书推荐
教练资料下载
优秀教练推荐
首页
上级列表
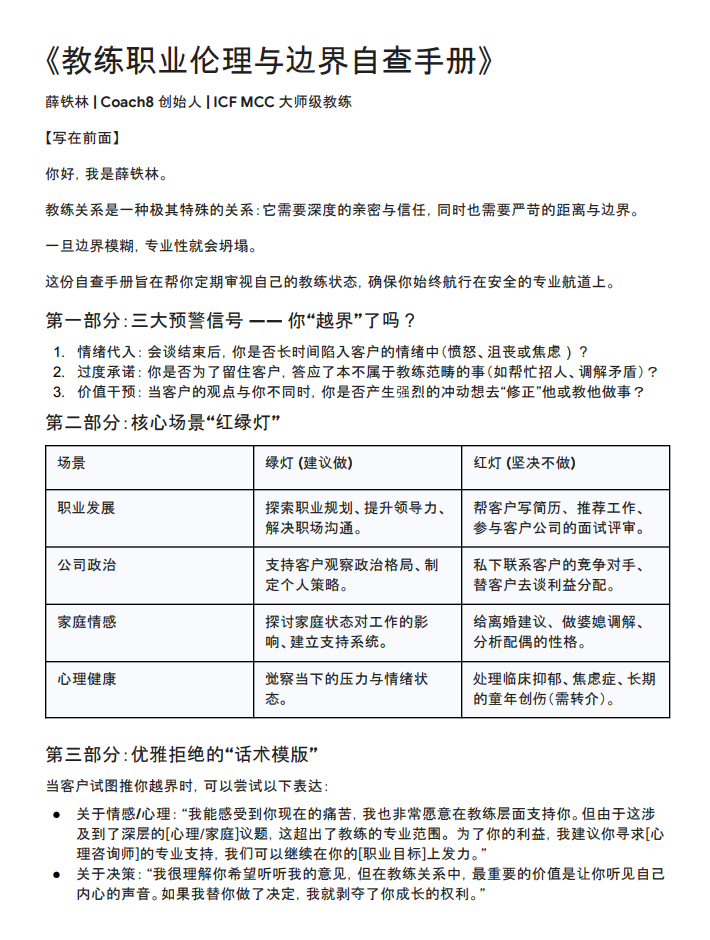
《教练职业伦理与边界自查手册》PDF
《教练职业伦理与边界自查手册》PDF
点
击下面按钮可以预览或下载PDF
阅读 330
2